社会实践与实习区别
社会实践与实习的区别
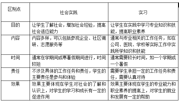
社会实践与实习是两种不同的学习方式,它们在目的、内容、时间、责任和效果等方面都有所不同。以下是它们的主要区别:

此外,实习的对象通常是毕业之前的学生,而社会实践的对象更为广泛,可以是任何希望增加社会经验的人。
通过这些区别,我们可以更好地理解社会实践与实习的不同之处,从而根据自己的需求选择合适的学习方式。
…………………………………………………………………………………………………………………………………………………………………………………
找实习网提供线上实习、实习挂靠、实习证明、三方协议、就业协议、实习简历、实习报告、就业指导办理。(加微信)
推荐
-
-
QQ空间
-
新浪微博
-
人人网
-
豆瓣


